安徽滁州技师学院官网欢迎您!
设为首页
|
加入收藏
国家中等职业教育改革发展示范学校
全国中小学优秀文化艺术传承学校
国家级高技能人才培训基地
全国国防教育示范学校
学校首页
学校概况
学校简介
领导班子
荣誉之窗
校园风光
历史沿革
学校章程
机构设置
人才培养
预备技师
五年制高级技工
3+2五年制高职
对口升学
订单培养
师资队伍
师资建设
师德建设
人才招聘
教学科研
教学动态
学科竞赛
科研项目
招生就业
预备技师招生
五年制高级技工招生
3+2五年制高职招生
对口升学招生
订单班招生
就业创业
校园服务
校历查询
作息时间
协同办公
教务系统
教学资源服务
一卡通服务
上网服务
竞赛培训
技能大赛
第二课堂
技能培训
信息公开
预算公开
决算公开
三公经费
招标采购
制度文件
资料下载
学校首页
学校首页
>
校务通知
> 正文
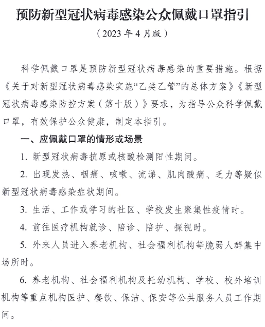
关于转发预防新型冠状病毒感染公众佩戴口罩指引(2023年4月版)的通知
发稿:陈凡 发布时间:2023-04-14 阅读次数:
关于转发预防新型冠状病毒感染公众佩戴口罩指引(2023年4月版)的通知.pdf
上一条:关于开展“弘扬光荣传统 赓续红色血脉” 为主题“最美拥军人物”“最美退役军人”“最美兵妈妈”“最美军嫂”“最美军娃” 评选宣传活动的通知
下一条:2022年度“滁州市优秀共青团员”“滁州市五四红旗团(总)支部”“滁州市五四红旗团委”申报公示