各市人力资源社会保障局:
根据天津职业技术师范大学2023年单独招生工作安排,现将我省技工院校毕业生报名参加单独招生考试有关事项通知如下:
一、报名条件
符合《天津职业技术师范大学2023年单独招生简章》规定条件,且已经参加我省2023年普通高考报名和信息采集,并取得高考考生号。
二、网上报名
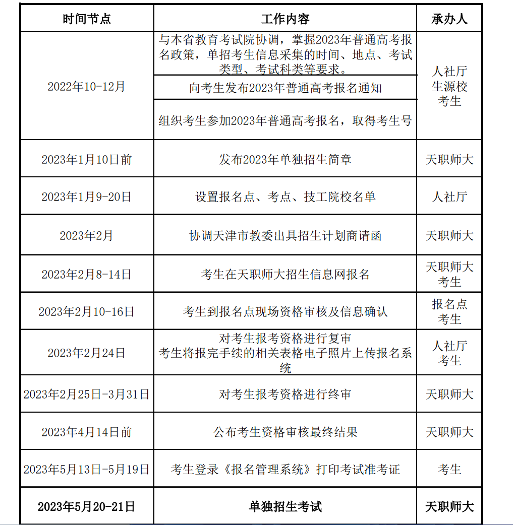
(一)报名时间:2023年2月8日至14日。
(二)报名网址:https://bm.tute.edu.cn。
(三)填报内容:考生须准确填报基本信息和专业志愿,上传蓝色底版彩色免冠照片、身份证照片、户口本人页照片,缴纳单独招生考试考务费。考生个人免冠照片审核通过后,登录“单独招生报名管理系统”下载打印《单独招生报名登记表》《考生诚信考试承诺书》《单独招生在校主要课程成绩表》《单独招生政治思想品德考核表》《单独招生体格检查表》,根据表格要求办理相关手续,并经省人力资源社会保障厅审核通过后,于2023年2月24日前将上述报名材料扫描成彩色电子照片后上传至报名管理系统。
三、现场资格审查及信息确认
(一)时间:2023年2月10日至16日。
(二)地点:网上报名时选择的报名点(技工院校所在地的市人力资源社会保障局职业能力建设科,省外技工院校考生到户籍所在地市人力资源社会保障局职业能力建设科)。
(三)内容:包括资格审查、签订《考生诚信考试承诺书》、确认基本信息和专业志愿等环节。未进行现场资格审查及信息确认的考生不能取得报考资格。
(四)证件和材料:户口册原件、本人第二代居民身份证原件、《单独招生报名登记表》《考生诚信考试承诺书》《单独招生在校主要课程成绩表》《单独招生政治思想品德考核表》《单独招生体格检查表》。
(五)资格复审时间:2023年2月12日至24日。
四、其他事项
(一)高度重视,严格审核。单独招生考试也是高考,政策性强、关注度高,请各市人力资源社会保障局高度重视,按照最新要求,严格做好报名资格审核工作,确保考生顺利参加考试。
(二)把握节点,有序推进。单独招生考试报名工作即将启动,请各市人力资源社会保障局组织生源校按照《2023年单独招生简章》明确的时间节点,有序推进考生网上报名、现场资格审核及信息确认、资格复审、资料上传、准考证打印等工作,确保单独招生工作顺利进行。
联 系 人:杨礼球、徐文军;
联系电话:0551-62673947、62633998
安徽省人力资源和社会保障厅
2023年1月17日

